jueves, 28 de abril de 2016

WATSON TW-2901, CHASIS PTNM04 [29KN] Modo Service Cómo Acceder

Para acceder al modo service (modo de servicio) del televisor marca Watson modelo TW-2901, chasis o chassis identificado con PTNM04 [29KN], con microprocesador (UOC) 8859CPNG6U1 KTV-CT02, se debe seguir el procedimiento detallado a continuación.

Mostrando como ingresar al Modo Service con el Software ElectróNika

Con el TV apagado (en stand-by) y con el control remoto RW3410B del usuario (también se puede utilizar el RD3400), presionar rápidamente la siguiente secuencia: DISPLAY, MENU, 3, 8, POWER, y aparecerán los siguientes menús:

Imagen mostrando la pantalla del menú inicial del Modo Service.

1. SCREEN
2. PICTURE SIZE
3. PICTURE CONTROL
4. VOL TEST
5. DEVICE CHECK
6. EEPROM RESET
7. OPTION        62     1
8. PIP
9. REG. CONTROL
10. V-CHIP  TEST
   20060519  REV1.2

Con las teclas CH Ù ó CH Ú se selecciona el menú.
Con la tecla VOL +, se ingresa al submenú.
Con las teclas VOL - ó VOL +, se modifica el valor.
Con la tecla Q.VIEW ó PRE-CH se vuelve al menú principal SERVICE MENU.
Para salir y guardar los cambios, pulsar la tecla DISPLAY, Q.VIEW, MENU, aparece la palabra HEATRUN en la pantalla, apagar con la tecla POWER del control remoto y luego con la llave de encendido del panel frontal.

1. Entrando a SCREEN, se corta la deflexión vertical y queda la línea horizontal para el ajuste del control correspondiente a G2 del fly-back, además se puede realizar el ajuste de blanco (White Balance) procediendo de la siguiente manera:

Con la tecla Nº 1 del control remoto se ingresa al ajuste del color ROJO.
R  CUT  100

Con la tecla Nº 5 del control remoto se ingresa al ajuste del color VERDE.
GCUT 130

Con la tecla Nº 9 del control remoto se ingresa al ajuste del color AZUL.
BCUT 126
Con las teclas VOL - ó VOL +, se modifica el valor y la intensidad de cada color, hasta lograr una línea horizontal de color blanco.

Para salir, apagar el equipo y volver a entrar al Modo Service para proceder a otros ajustes.

Importante: Los ajustes de geometría del 2º sub-menú (2.1 que se describe más abajo), se deben hacer entrando con una señal de barras de color en modo PAL-N de 50HZ.
2.1 Entrando a PICTURE SIZE en la Norma PAL-N, aparece el siguiente menú:

50HZ  NORMAL           3 (Nº del canal sintonizado)
HRS (50)    15----------Posición Horizontal
H-SIZE        50----------Ancho Horizontal
VRS            28----------Posición Vertical
V-PHAS        0
HEIGHT      35----------Tamaño Vertical
V-SLOPE    11-----------Linealidad Vertical
S-COR          6 ----------Corrección Vertical
PINCUSH.   16 ----------Corrección Pincushion o efecto almohada
EW-TRAP    42
EW-UPPER  10
EW-LOWER 10
H-EHT          0
V-EHT          3

Con la tecla Q.VIEW ó PRE-CH, se vuelve al menú principal SERVICE MENU.

Importante: Los ajustes de geometría del 2º sub-menú (2.2 que se describe más abajo), se deben hacer entrando con una señal de barras de color en modo NTSC de 60HZ.
2.2 Entrando a PICTURE SIZE en la Norma NTSC, aparece el siguiente menú:

60HZ  NORMAL           3 (Nº del canal sintonizado)
HRS (60)    18------------Posición Horizontal
H-SIZE        55-----------Ancho Horizontal
VRS            30-----------Posición Vertical
V-PHAS        0
HEIGHT      33-----------Tamaño Vertical
V-SLOPE    11------------Linealidad Vertical
S-COR          6 -----------Corrección Vertical
PINCUSH.   14 -----------Corrección Pincushion o efecto almohada
EW-TRAP    42
EW-UPPER   10
EW-LOWER  10
H-EHT            0
V-EHT            3

Con la tecla Q.VIEW ó PRE-CH, se vuelve al menú principal SERVICE MENU.

3. Entrando a PICTURE CONTROL, aparece el siguiente menú:

                             MIN       CEN        MAX
1. CONTRAST         25           63         100
2. BRIGHT              25           63          100
3. SHARPNESS          0           32            63
4. COLOR                 0           52           127
5. TINT                    0           63           127
6. SCALE-TV           85
7. SCALE-AUX         85
8. AGC                    44

Con la tecla Q.VIEW ó PRE-CH, se vuelve al menú principal SERVICE MENU.

4. Entrando a VOLUME TEST aparece el siguiente menú:

VOLUME TEST            MAX ó MIN (Máx.Volumen ó S/Volumen)

5. Entrando a DEVICE CHECK aparece el siguiente menú:

Imagen mostrando el sub-menú 5 (DEVICE CHECK) del Modo Service.

TSB 21N1                    ----
EEPROM                      ----
TUNER                         ----
MSP                             ----

Pulsando la tecla VOL+, aparece el siguiente menú:

TSB 21N1                    CONNECT
EEPROM                      CONNECT
TUNER                        CONNECT
MSP                             CONNECT

Con la tecla Q.VIEW ó PRE-CH, se vuelve al menú principal SERVICE MENU.

6. Entrando a EEPROM RESET aparece el siguiente menú:

RESET CODE
_ _ _ _ (Se debe ingresar la clave de fábrica)

Con la tecla Q.VIEW ó PRE-CH, se vuelve al menú principal SERVICE MENU.

7. Entrando a OPTION aparece el siguiente menú:

1. CABLE MODE    STANDARD (o ALL)
2. AUTO POWER       ON (u OFF)
3. VIDEO MUTE         ON (u OFF)
4. NO SIG P OFF        ON (u OFF)
5. YUV MODE            ON (u OFF)
6. BLUE BACK           ON (u OFF)
7. LANGUAGE         ESPANOL (PORTUGUES, FRANCAIS o ENGLISH)
8. MELODY               OFF (u ON)
9. W. BALANCE      STANDARD (ó USER)
10. CPT SELECT     REGULA (ó FLAT)
11. SND SELECT     MONO (ó SAP)
12. SND LEV DET   SAP SRC IN (u OUT)

Con la tecla Q.VIEW ó PRE-CH, se vuelve al menú principal SERVICE MENU.

8. Entrando a PIP, no aparece ningún menú:

9. Entrando a REG. CONTROL, aparece el siguiente menú:

REGISTER CONTROL

0                01100000

VCD  READ  DATA
R0:                  01111011 (Van cambiando las lecturas en forma alternada)
R1:                  10100000 (Van cambiando las lecturas en forma alternada)
R2:                  01000000 (Van cambiando las lecturas en forma alternada)
R3:                  10010001 (Van cambiando las lecturas en forma alternada)

Con la tecla Q.VIEW ó PRE-CH, se vuelve al menú principal SERVICE MENU.

10. Entrando a V-CHIP TEST aparece el siguiente menú:

V-CHIP TEST
MPAA               N/A
PARENTAL       ---
C-ENGLISH       ---
C-FRENCH        ---

Para salir, apagar el equipo y volver a reprogramar el MENÚ.

HEATRUN: si se desea dejar encendido el equipo para prueba sin señal de entrada, estando en el Modo Service del equipo, pulsar la tecla MENU del control remoto, con lo que queda en la función HEATRUN.

Para salir de HEATRUN, apagar el equipo con la llave POWER del control remoto y luego apagar el equipo con la llave de POWER del panel frontal.

Para salir y guardar los cambios, pulsar la tecla DISPLAY y apagar el equipo con la llave POWER del control remoto y luego apagar el equipo con la llave de POWER del panel frontal.

Nota: no modificar los valores que aparecen en OPTION.

Imagen del control remoto RW3410B del equipo.


viernes, 22 de abril de 2016

SANYO Chasis LA4-A enciende y se apaga. Chasis LA4-A Protecciones


Las protecciones del chasis LA4-A fabricado por Sanyo en China y cuyos componentes están montados en una Placa o MAIN BOARD, código: B10E2150A R-8700, son utilizados en diferentes Marcas y Modelos de televisores OEM*, como ser:
Fisher; H.Q.C.; Noblex; Sansei; Sanyo, entre otras marcas y modelos, que incluyen el microprocesador o UOC (LA4 QXXAVB338 LC863232A), ante cualquier falla actúan apagando el TV en forma inmediata. Es una falla muy típica, en la cual el TV enciende y se apaga en forma inmediata o funciona por unos minutos y luego se apaga inesperadamente, quedando en modo stand-by

*OEM: (Original Equipment Manufacturer), empresas que adquieren dispositivos al por mayor para ensamblar equipos de forma personalizada que presentan con su propio nombre. Estos los fabrican con los colores, formas, logos, etc. específicos de cada marca, con lo que el cliente final siempre verá un producto de la marca que está comprando, como si lo hubiera fabricado ella misma.

¿Como funciona la protección?

Descartando una posible falla en la fuente de alimentación primaria como ser: Capacitores de filtrado defectuosos o exceso en la tensión del +B, queda como principal causa de activación de la protección: fallas en la etapa de salida horizontal y vertical, la falta o problemas con la tensión de alimentación (+B 180 VCC) de la etapa de video y/o problemas en el Fly-back.


Las protecciones en éste chasis comprenden las tensiones de la fuente de +24,5 VCC (para el amplificador de salida vertical); +9 VCC; +5 VCC; +16 VCC (para el amplificador de Salida de Audio); la tensión de filamento (HEATER) del TRC, ante cualquier falla en cualquiera de esos sectores por falta de tensión, cortocircuito o exceso de consumo, se activará la protección.

Diagrama Fuente de alimentación primaria.

El resistor R832 tiene uno de sus extremos conectado en común a diferentes partes del circuito que brindan información sobre cualquier anomalía que ocurra en el mismo y el otro extremo está conectado a la pata 33 (PF o Power Fail) del micro IC801 (LA4 QXXAVB338 LC863232A), polarizando con un estado Alto (H) ó +5 V a ese terminal cuando está todo normal en el TV.

Cuando hay una falla, esa tensión de +5 V cambia de estado pasando de un Alto (H) a un estado Bajo (L) de entre +1,5 V a casi 0 V, esa caída de tensión es censada por el microprocesador que anula el funcionamiento del TV en forma inmediata para protegerlo.


Diagrama Microprocesador y pata (PF) Power Fail.

¿Como anular en forma provisoria la protección?

Ante una eventual falla y para poder trabajar cómodamente con las protecciones anuladas de éste chasis se puede desoldar, dejando al aire provisoriamente del circuito la pata 33 de IC801 y conectarle un resistor de 10 KΩ, con uno de sus extremos a dicha pata y el otro extremo a la pata 12 (VDD +5 V) dejando con un estado alto (H) ó +5V a la misma y con ello la protección queda simulada como si estuviese el TV en condiciones de funcionamiento normal.

¿Porque se activa la protección?

La protección puede activarse por alguno de los siguientes motivos:

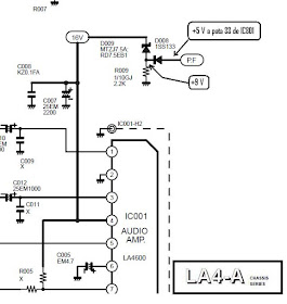
*(D008) Falta de la tensión de alimentación (+16 VCC) para el amplificador de audio, proveniente de la pata 17 del transformador chopper (T611), rectificada por D635 y censada por D008.

*(D191) Falta de la tensión de +9 VCC generales de la fuente, provenientes de la pata 15 del transformador chopper (T611), rectificados por D634 provenientes del regulador Q661 (2SD1913) y censada por D191.

*(D191) Falta de los +5 VCC provenientes de la tensión de +9 VCC y regulados por Q191 (KIA7805PI) y sus componentes asociados, censada por D191.

*(D445) Falta o problemas con la tensión de filamento (HEATER) del TRC ó bien R481, R448, D447, D446, D445 u otros están en mal estado y censada por D445, porque suele ocurrir que se desuelda de la placa la pata que alimenta al filamento en el Fly-back y su respectiva masa, correspondiente a la masa de los bobinados secundarios del Fly-back.
Las soldaduras defectuosas (en el caso de estarlas) de los mismos, se pueden ver claramente con una lupa de aumento (es una falla muy típica, en la cual el TV funciona por unos minutos y luego se apaga inesperadamente, quedando en modo stand-by).

*(D461) Falta de la tensión de alimentación +B 180 VCC de los transistores de salida (amplificadores R, G, B) de la plaqueta de video y censada por D461.

*(D572) Falta de los +24,5 VCC de la fuente, provenientes de la pata 14 del transformador chopper (T611), rectificados por D633, R643 y Q683, etc. y censada por D572.

   *************************************************************************************************
*(D008)

Mostrando el sensor D008 y sus tensiones de funcionamiento normal.



*(D191)

Mostrando el sensor D191 y sus tensiones de funcionamiento normal.




Mostrando la ubicación de D008 y D191 sobre el chasis (lado componentes).


*(D445)
Mostrando el sensor D445 y sus tensiones de funcionamiento normal.


*(D461)

Mostrando el sensor D461 y sus tensiones de funcionamiento normal.

*(D572)
Mostrando el sensor D572 y sus tensiones de funcionamiento normal.


Mostrando la ubicación de D445; D461 y D572 sobre el chasis (lado componentes).





jueves, 21 de abril de 2016

SANYO C20LB14S-00 HI FUZZY Modo Service Cómo Acceder (CHASIS LA4A / LA4-A MAIN BOARD: B10E2150A R-8700)


Para acceder al modo service (modo de servicio) del televisor marca Sanyo, modelo C20LB94M-00, chasis o chassis identificado con LA4A / LA4-A MAIN BOARD: B10E2150A R-8700, se debe seguir el procedimiento detallado a continuación.

Con el TV encendido, pulsar la tecla MENU del TV y simultáneamente en el control remoto FXMR del usuario (también se puede utilizar el control remoto JXMTG ó el JXMMA) seleccionar las teclas 1, 2, 3, 5 ó 7, con cada una de ellas se accede a un menú diferente.
Con las teclas CANAL Ù ó CANAL Ú se selecciona el ítem.
Con la tecla VOL -, se ingresa al submenú.
Con las teclas VOL - ó VOL +, se modifica el valor.

Para salir y guardar los cambios apagar el equipo con la llave de ENCENDIDO del panel frontal.

¡Importante!: Si se pulsa MENU del panel frontal y la tecla numérica 0 del control remoto, se resetea la EEPROM y se deberán realizar todos los ajustes nuevamente.

Mostrando como ingresar al Modo Service con el Software ElectróNika. 

Entrando al 1º sub-menú (tecla MENU del TV y simultáneamente la tecla 1 del control remoto), aparecerá el siguiente texto en pantalla:

    NORMAL

COLOR               28
CONTRASTE     63
BRILLO              35
NITIDEZ             31
Para salir pulsar la tecla MENU del control remoto o del panel frontal.

Importante: Los ajustes de geometría, en las direcciones 01; 02; 03 y 04 del 2º sub-menú (que se describe más abajo), se deben hacer de la siguiente manera: Entrando con una señal de barras de color en modo PAL-N de 50HZ ó en modo NTSC de 60HZ, ajustar el parámetro seleccionado y luego conmutar la señal al otro modo, para ajustar el mismo parámetro y poder modificar su valor. Si los ajustes se realizan sólo con una señal de PAL-N o NTSC, los ajustes en el parámetro seleccionado quedan iguales, con el mismo valor, por Ej. 09 y 09 ó 73 y 73.

Entrando al 2º sub-menú (tecla MENU del TV y simultáneamente la tecla 2 del control remoto), aparecerá el siguiente texto en pantalla (de a uno por vez, pudiendo seleccionar el anterior o el siguiente con las teclas de cambio de CANAL):

00000011                  10010000
ADDRESS                DATA

ADDRESS
(DIRECCIÓN)
PARÁMETRO
DATA
(VALOR)
01
H-P
(Posición Horizontal)
          09  (PAL)
12 (NTSC)
02
V-P
(Posición Vertical)
          04  (PAL)
02 (NTSC)
03
V-S
(Pendiente Vertical)
          73  (PAL)
 75  (NTSC)
04
OSD
(OSD Posición Horizontal)
20
05
AGC
(127=Nieve / 0=saturación)
55
06
VCO
151
07
SIF 
00
08
SELF
00
09
DLT 
01
10
DL F
00
11
B-ST
00
12
ABCL
01
13
AB-G
00
14
TRAP
03
15
WBK 
00
16
BBK 
00
17
AFCG
02
18
RBI 
(Ajuste cañon Rojo)
81
19
GBI 
(Ajuste cañon Verde)
62
20
BBI
(Ajuste cañon Azul)
142
21
RD  
(Rojo Drive)
71
22
BD
(Azul Drive)
60
23
DRV    R 71    B 60

24
LÍNEA BLANCA
(S/barrido vertical, para ajuste de Screen)

25
OPT1
00011101  
26
OPT2
00000000  
27
CCD 
20
28
R00
0F
29
R01
6C
30
R02
0E
31
R03 
11
32
R04 
03
33
R05 
00
34
R06
00
35
R07
00
36
R08
CD
37
R09
BC
38
R10
CE
39
R11
BC
40
R12
21
41
R13
0F
42
R14
70
43
R15
00
44
R16
00
45
R17 
00
46
R18 
00
47
R19
00
48
R20
00
49
R21
00
50
R22
00
51
R23
00
52
R24 
00
53
R25
00
54
R26 
00
55
R27 
00
56
R28 
00
57
R29  
00
58
R30  
00
59
R31  
00
60
R32  
00
61
R33 
00
62
R34
00
63
R35 
00
64
R36 
00
65
R37 
00
66
R38 
00
67
R39 
00
68
R40 
23
69
R41 
3B
70
R42 
00
71
R43 
20
72
R44 
0E
73
R45  
42
74
R46  
21
75
R47 
0E
76
R48 
16
77
R49 
00
78
R50  
00
79
R51  
00
80
R52  
00
81
R53
00
82
R54
00
83
R55
00
84
R56 
00
85
R57
00
86
R58  
00
87
R59
00
88
R60
00
89
R61
00
90
R62
00
91
R63
00
92
R64
00
93
R65
00
94
R66
00
95
R67
00
96
R68
00
97
R69
00
98
R70
00
99
R71
00
100
R72
B7
101
MUTE
22
01 (se reinicia 01 al 101)
H-P
09
Para salir pulsar la tecla MENU del control remoto o del panel frontal.

Entrando al 3º sub-menú (tecla MENU del TV y simultáneamente la tecla 3 del control remoto), aparecerá el siguiente texto en pantalla: 

Imagen mostrando la pantalla del 3º sub-menú del Modo Service.

INPUT LEVEL              31
STEREO VCO               27
FILTER                       28
LOW SEPARATION      31
HI SEPARATION          45
SAP VCO                    40
Para salir pulsar la tecla MENU del control remoto o del panel frontal.

Entrando al 5º sub-menú (tecla MENU del TV y simultáneamente la tecla 5 del control remoto), aparecerá el siguiente texto en pantalla:

OFSET DATA SETTING

CONTRASTE         32
BRILLO                48
NITIDEZ               24
MATIZ                 16
Para salir pulsar la tecla MENU del control remoto o del panel frontal.

Entrando al 7º sub-menú (tecla MENU del TV y simultáneamente la tecla 7 del control remoto), aparecerá el siguiente texto en pantalla:

     NORMAL
GRAVES        32
AGUDOS       32
Para salir pulsar la tecla MENU del control remoto o del panel frontal.

¡Importante!: Si se pulsa MENU del panel frontal y la tecla numérica 0 del control remoto, se resetea la EEPROM y se deberán realizar todos los ajustes nuevamente.

Para salir y guardar los cambios apagar el equipo con la llave de ENCENDIDO del panel frontal.

Imagen del control remoto FXMR del equipo.